今天是:2026-03-11  星期三
国家节水型城市申报与评选管理办法来了!
信阳市节约用水事务中心    2022-02-18    浏览数:4996


 

      为落实国家节水行动要求,推动城市高质量和可持续发展,坚持“以水定城、以水定地、以水定人、以水定产”,把节水放在优先位置,规范国家节水型城市申报与评选管理,日前,住房和城乡建设部、国家发展改革委印发《国家节水型城市申报与评选管理办法》(以下简称《办法》)。


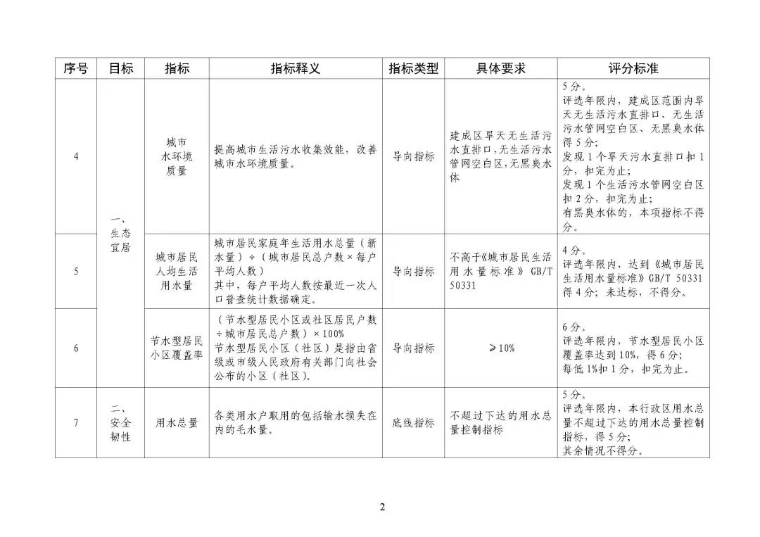
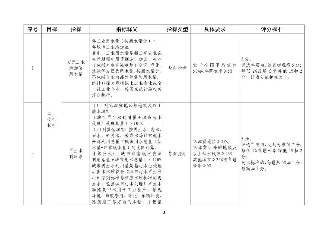
     《办法》提出,国家节水型城市申报与评选管理遵循自愿申报、动态管理和复查的原则。申报主体为设市城市(含直辖市的区)人民政府,评选区域范围为设市城市(含直辖市的区)本级行政区域。《办法》明确了申报城市应具备的条件,并修订了国家节水型城市评选标准,新标准涉及20项指标。《办法》要求申报城市近3年内(申报当年及前两年自然年内,下同)未发生城市节水、重大安全、污染、破坏生态环境、破坏历史文化资源等事件,未发生违背城市发展规律的破坏性“建设”等行为,未被省级以上人民政府或住房和城乡建设主管部门通报批评。


     《办法》明确,国家节水型城市评选包括申报材料预审、第三方评价、社会满意度调查、现场考评、综合评议、公示及命名等环节。住房和城乡建设部、国家发展改革委负责组建评选专家组,其成员由管理人员和技术人员组成。专家组负责申报材料预审、现场考评及综合评议等具体工作。申报城市在申报材料和评选过程中有弄虚作假行为的,取消当年申报资格。


     《办法》规定,国家节水型城市评选每2年开展一次,奇数年为申报年,偶数年为评选年,命名有效期为5年。已获国家节水型城市命名的城市人民政府应于有效期满前一年提出复查申请。未申请的,不再保留称号。复查通过的城市,继续保留其称号;对于未通过复查且在一年内整改不到位的,撤销其称号;保留称号期间发生城市节水、重大安全、污染、破坏生态环境、破坏历史文化资源等事件,违背城市发展规律的破坏性“建设”等行为的,给予警告直至撤销称号。


     《办法》主要内容如下:

 

 

 

 

 

      (转自:中国建设报)